Current Location:Home > 新闻中心 > News

案例分享‖腺病毒在自噬研究中的应用

客户文章

病毒产品

AdM-CMV-mCherry-EGFP-LC3B

感染细胞:

H4细胞(人脑神经胶质瘤细胞)

AdM-CMV-mCherry-EGFP-LC3B感染H4细胞

原文链接:

https://www.aging-us.com/article/103673/text

先来一波知识拓展~~

线粒体自噬
线粒体是细胞ATP产生,三羧酸循环,脂类,铁硫簇,血红素合成的主要场所,同时也是细胞内活性氧(ROS)的主要来源。线粒体功能与细胞的生存与代谢密切相关,线粒体参与了自噬,凋亡,细胞分裂,信号传递等几乎所有的生化过程。线粒体功能的紊乱可以导致许多疾病的发生,如费氏共济失调,阿尔茨海默症,帕金森病,糖尿病,Leber视神经病等。
在ROS、营养缺乏、细胞衰老等外界刺激的作用下,细胞内的线粒体发生去极化出现损伤。损伤的线粒体被特异性的包裹进自噬体中并与溶酶体融合,从而完成线粒体的降解,维持细胞内环境的稳定,这个过程被称为线粒体自噬。
线粒体自噬是由PINK1 - Parkin介导的选择性清除多余或受损线粒体的自噬过程。正常条件下,PTEN诱导激酶1 (PINK1)通过线粒体靶向序列连续靶向线粒体,并被基质处理肽酶MPP降解,随后被线粒体内膜中的蛋白酶PARL切割,裂解的PINK转运到胞浆,并被蛋白酶体降解。当线粒体受损时,PINK1通过外膜转位酶(TOM)在线粒体外膜积累,激活并招募Parkin,随后线粒体外膜上的蛋白VDAC1和Mfn1/2被Parkin泛素化,诱导线粒体自噬。泛素化后,包括p62在内的受体蛋白在线粒体外膜中积累,导致泛素化的货物通过与LC3结合被招募到自噬体中,成熟的自噬体与溶酶体融合形成自噬溶酶体,包含的线粒体随后被降解。
图1:线粒体自噬的分子机制
(Guan, R., et al. J Biomed Sci, 2018)

文章中涉及的荧光指示体系

mCherry-EGFP-LC3B双荧光指示体系:GFP荧光蛋白是酸敏感型蛋白,而mCherry是稳定的荧光表达基团。自噬形成时,mCherry-GFP-LC3融合蛋白转移至自噬体膜,在荧光显微镜下形成多个明亮的黄色荧光斑点。当自噬溶酶体形成后,酸性的溶酶体环境使GFP荧光淬灭,mCherry荧光不受影响,自噬溶酶体呈现红色荧光。因此,通过mCherry-EGFP-LC3B双荧光指示体系可以非常有效地追踪自噬过程。
(更多自噬检测方法请点击关于『自噬』,你了解多少? 进行查看)
mt-KeimaKeima蛋白定位于线粒体,具有在酸性和中性pH中荧光信号不同的特性,可以直观地反映线粒体自噬程度。
MitoTracker:用于对活细胞线粒体进行染色。
LysoTracker:用于标记和跟踪活细胞中的溶酶体。
DQ-BSA染料一种被荧光染料标记的自淬的蛋白质,一旦进入溶酶体,DQ-BSA就会被溶酶体蛋白酶裂解,导致荧光片段的不淬灭和释放,发出明亮的荧光。因此,DQ-BSA可用来指示溶酶体的功能是否正常。
图2:DQ-BSA原理示意图
(Marwaha, R., et al . J Cell Biol, 2017. )

研究背景
术后认知功能障碍(Post operative cognitive dysfunction,POCD)是老年人手术后出现的一种中枢神经系统并发症,表现为术后记忆力和集中力下降、精神错乱、焦虑等。高龄是发生POCD的主要危险因素之一,越来越多的证据表明麻醉会引起POCD老年患者的神经毒性和神经认知能力下降。对POCD老年大鼠模型的研究表明,七氟醚(Sevoflurane,一种麻醉药物)可诱导神经元凋亡导致学习和记忆缺失;此外,线粒体自噬功能障碍也被认为与POCD相关。作者先前的研究已表明,自噬功能障碍与七氟醚诱导的老年大鼠POCD有关。然而,尚不清楚线粒体自噬受损是否与老年大鼠POCD的发病机制相关。

研究结果
01
七氟醚可诱导体内外线粒体损伤

使用七氟醚处理H4细胞,线粒体中的ROS水平大幅升高,并且随处理时间的延长而增加,同时膜电位下降,细胞质钙水平升高,线粒体呼吸功能受抑,表明七氟醚破坏了H4细胞的线粒体平衡;使用七氟醚处理老年大鼠,发现线粒体变小,Tomm20(线粒体外膜转位酶)的表达水平显著升高,海马区LAMP1(溶酶体相关膜蛋白1)的表达水平降低,此外线粒体分裂蛋白Fis1表达增加,融合蛋白OPA1和 Mfn2表达降低,表明七氟醚引起了老年大鼠的线粒体损伤并影响了溶酶体的功能(见原文图1,图2)。
02
七氟醚可诱导体内外线粒体自噬功能受损

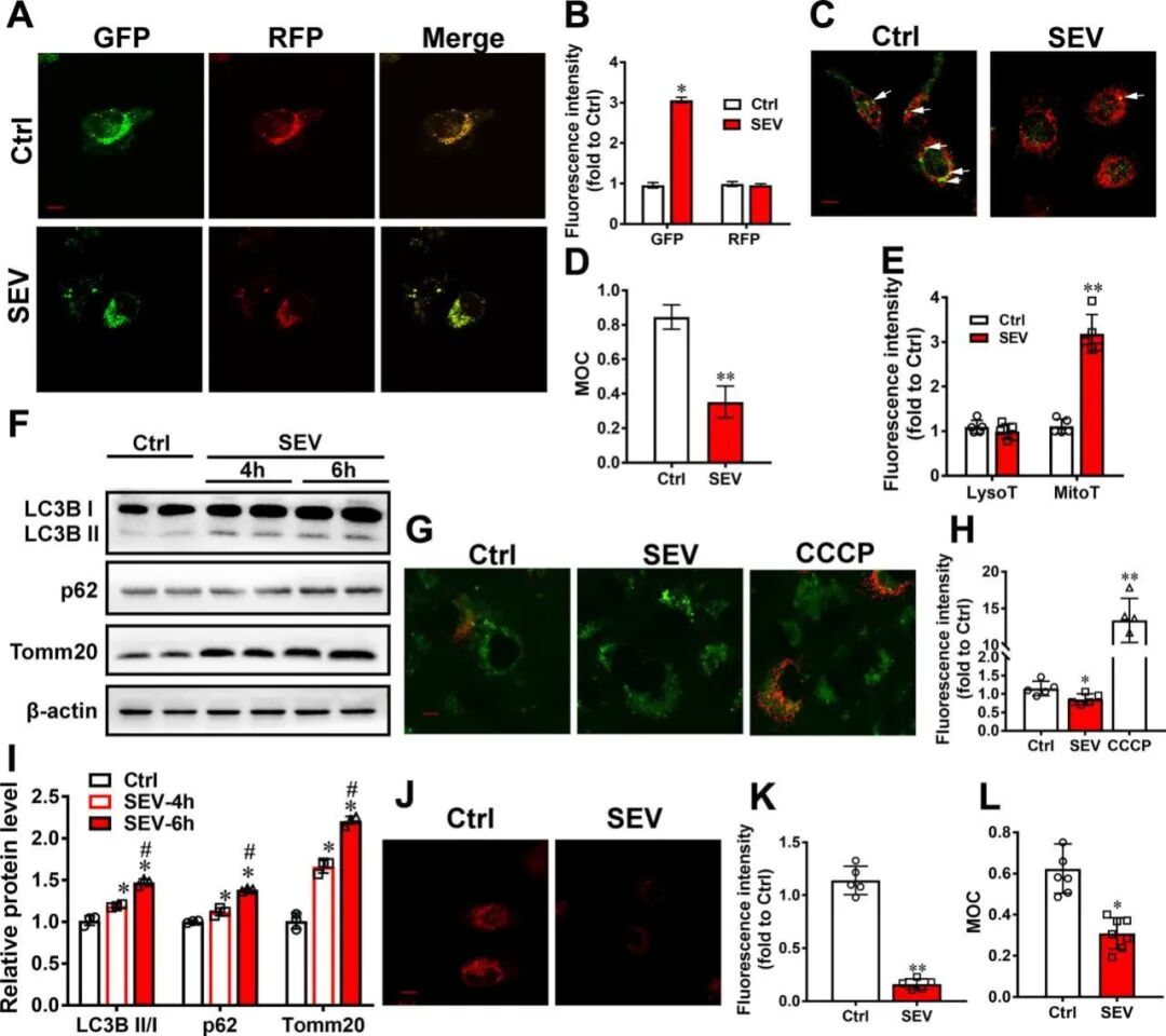
为探讨七氟醚是否会影响线粒体自噬过程,将AdM-CMV-mCherry-EGFP-LC3B转染H4细胞,免疫荧光定量表明,SEV组GFP的荧光强度强于对照组,但RFP的荧光强度没有差异(表明自噬过程受阻)。使用mt-Keima测量线粒体自噬通量,加入线粒体自噬诱导剂CCCP时,H4细胞的红色荧光增强,表明线粒体自噬被诱导。SEV组与对照组相比具有较低的红色荧光,这说明七氟醚抑制了H4细胞线粒体自噬功能。MitoTracker(红色荧光指示)和LysoTracker(绿色荧光指示)实验结果表明,七氟醚处理后H4细胞中线粒体数量增加,而溶酶体数量未发生变化。此外,H4细胞中DQ-BSA荧光强度显著降低,表明溶酶体功能受损。WB法检测原代培养神经元 LC3B、p62和Tomm20的蛋白水平,发现与Ctrl组相比, SEV组的三种蛋白表达水平均较高。(图3)。
图3:七氟醚诱导体外线粒体自噬功能受损
体内实验检测老年大鼠海马中SEV-6h组LC3BII/I、p62和Tomm20三种蛋白的表达同样上调,并且七氟醚处理后老龄大鼠海马区cathepsin B(溶酶体组织蛋白酶B,参与自噬降解 )表达水平显著降低,而且成熟形式的cathepsin B几乎消失(图4)。
图4:七氟醚诱导体内线粒体自噬功能受损
结合体内外实验结果:七氟醚可诱导体内外溶酶体功能及线粒体自噬功能受损,阻断自噬溶酶体的形成。
03
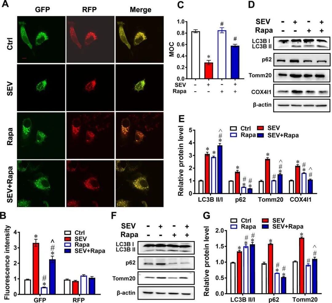
雷帕霉素可逆转七氟醚诱导的线粒体损伤及自噬功能障碍

H4细胞中自噬诱导剂雷帕霉素的加入显著降低了七氟醚引起的胞内和线粒体内ROS水平的升高,并改善了老年大鼠海马线粒体的形态。荧光成像和定量数据表明,经雷帕霉素处理后,SEV组LAMP1的荧光强度增强,Tomm20的荧光强度降低,表明雷帕霉素改善了七氟醚引起的溶酶体及线粒体功能的受损。
雷帕霉素处理后,SEV组GFP的荧光强度明显降低,说明雷帕霉素恢复了自噬通量。经WB检测,雷帕霉素处理后原代培养神经元和大鼠海马中自噬标记物p62、Tomm20表达水平均降低。上述体内外实验结果说明雷帕霉素逆转了七氟醚诱导的线粒体自噬功能障碍(图5)。
图5:雷帕霉素逆转了七氟醚诱导的线粒体自噬功能障碍
04
雷帕霉素可改善老年大鼠的认知功能缺陷

行为学试验(莫里斯水迷宫)和对海马锥体神经元和神经元树突的染色观察实验,发现老年大鼠的认知功能障碍是由海马锥体神经元中树突棘数目的减少导致的,雷帕霉素可减轻海马神经元中树突棘数量的减少,改善大鼠认知缺陷。(见原文图7)。
05
七氟醚通过抑制Parkin的表达而引起线粒体自噬功能障碍

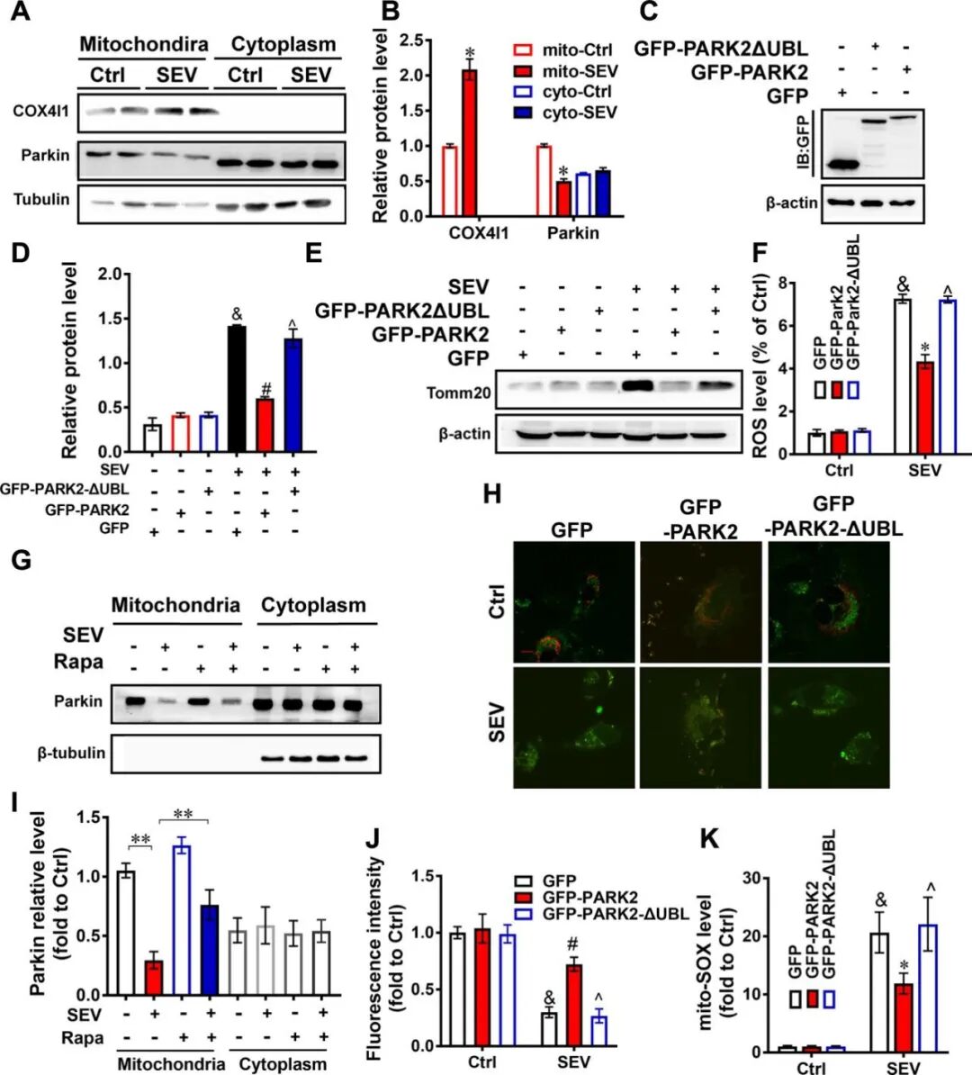
最后,为了阐明七氟醚诱导线粒体自噬功能障碍的可能机制,作者对Cox4l1(细胞色素氧化酶)和Parkin蛋白在线粒体和细胞质中的积累进行了检测。WB结果表明,mito-SEV组Parkin蛋白表达量低于mito-Ctrl组。将EGFP-PARK2 质粒转染H4细胞,发现胞内及线粒体内ROS水平降低,并且线粒体自噬增强,同时由七氟醚引起的的线粒体自噬功能障碍得到缓解。这些结果表明,七氟醚通过抑制PARK2的表达影响线粒体正常自噬功能(图6)。
图6:七氟醚通过抑制Parkin的表达影响线粒体自噬功能

小结

作者结合体内外实验,在多方面证实了七氟醚可诱导体内外线粒体损伤及溶酶体功能受损,阻断线粒体自噬过程中自噬溶酶体的形成,影响线粒体的正常自噬功能;自噬诱导剂雷帕霉素可改善七氟醚引起的线粒体损伤及线粒体自噬功能受阻及老年大鼠认知障碍。本研究阐述了线粒体自噬功能障碍可能是七氟醚诱导的术后认识障碍的机制,为术后认知障碍的治疗提供了一种新的策略。




维真生物腺病毒相关产品及服务


现货产品
维真生物拥有两大人源基因腺病毒现货库——12000个ORF腺病毒1200余个miRNA腺病毒。此外,还有几十余种常备腺病毒现货,覆盖荧光蛋白、Cre重组酶、LacZ和细胞自噬等功能基因。
•腺病毒均已纯化,滴度高,可直接用于体内外实验;
•交货时间短,3-4周即可发货;
•具有竞争力的价格;(11.2-11.16期间购买享8折优惠
•承诺在HEK293细胞中蛋白表达;(无效退款
•感染效率高,是难感染细胞的理想选择;



技术服务
维真生物拥有丰富的腺病毒包装经验,可为客户提供体内外实验所需的各种规格腺病毒,以满足客户多样化的实验需求。
•载体全
多种表达载体、多种标签载体和多种报告基因可供客户选择。
•货期短
Human ORF cDNA克隆可在2-3天穿梭至其他标签(3×Flag,Myc,Flag,HA,6×His,Flag & His,GFP,RFP等)的穿梭载体,个性化定做腺病毒;
•纯度高
采用改良的碘克砂醇密度梯度超速离心法进行腺病毒纯化,对于动物没有任何毒性;
•服务优
可根据客户具体实验,由公司专业技术人员提供载体构建方案,提供特殊定制服务。



参考文献
[1]. Yoo, S.M. and Y.K. Jung, A Molecular Approach to Mitophagy and Mitochondrial Dynamics. Mol Cells, 2018. 41(1): p. 18-26.
[2]. Guan, R., et al., Mitophagy, a potential therapeutic target for stroke. J Biomed Sci, 2018. 25(1): p. 87.
[3]. Marwaha, R., et al., The Rab7 effector PLEKHM1 binds Arl8b to promote cargo traffic to lysosomes. J Cell Biol, 2017. 216(4): p. 1051-1070.